This guide will help you submit your applications through CCMS when the work you have been instructed to carry out is urgent.
Use the flow chart and additional notes to help you decide which process to follow.

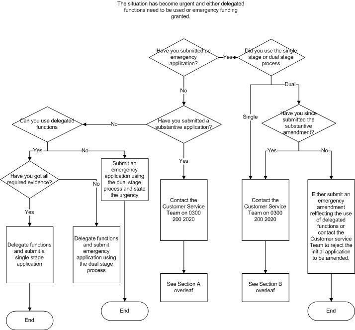
SECTION A: Contacting Customer Services when you have submitted a substantive application.
The LAA will review whether the application can be processed. If not, you will have the option to have the application amended to an emergency and rejected back to amend proceedings/scope.
You will then proceed with the usual dual stage emergency process.
SECTION B: Contacting Customer Services when you have submitted an emergency application.
There are three options:
Option one – Request the amendment is prioritised if it can be completed in time. Once processed you will have a substantive certificate that can be amended if this does not provide sufficient scope for the urgent work.
Option two – Ask the LAA to withdraw the amendment and start a new emergency amendment.
NOTE: Previous information entered on the substantive amendment will not be retained.
Option three – If the assessment cannot be completed or you would prefer not to have the amendment withdrawn the LAA can convert the existing amendment into an emergency and reject it back. All information is retained and as the amendment is an emergency you can include detail of further scope or proceedings that you have granted using delegated functions.
For options two and three:
Once the emergency amendment has been processed by the LAA you will have 7 days to submit the substantive amendment.